为进一步聚焦服务业创新发展,加快服务外包人才培养工作,促进大学生就业和创业,2026年2月至2026年8月将举办第十七届“中国大学生服务外包创新创业大赛”(以下简称“大赛”)。现将有关事项通知如下:
一、大赛宗旨
紧贴服务外包、创新创业主题,以应用为导向,加强产学互动,搭建大学生服务外包创新创业能力展示平台;引导学生关注现代服务产业,吸引企业关注学生创新创业,促进高校教育改革适应战略性新兴产业发展需求,为产业发展提供人才支撑,推动人才交流合作,努力促进大学生的就业和创业。
二、组织结构
1.大赛设立组织委员会(简称大赛组委会),全面负责大赛相关工作。
2.大赛组委会下设区域赛组委会:
西部区域赛承办单位:西安电子科技大学,西部赛区包括:陕西、四川、重庆、宁夏、青海、甘肃、新疆、西藏8个省(自治区、直辖市)。
校赛主办单位:创新创业学院
校赛承办单位:资源工程学院
3.大赛设立专家委员会,负责初、决赛项目评审等工作。
4.大赛设立仲裁委员会,负责对赛事组织、参赛项目评审、协办单位相关工作等进行监督,对违反大赛纪律的行为予以处理。
三、赛程安排
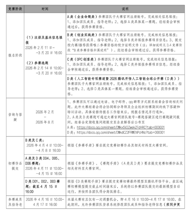
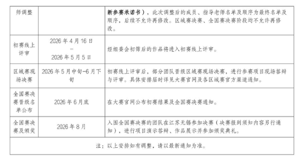
第十七届服创大赛竞赛安排一览表

四、参赛内容及要求
(一)竞赛内容
大赛分为A、B、C、D四个竞赛类型(A类:企业命题类;B类:创业实践类;C类:OPC创客类;D类:人工智能专项赛道暨2026腾讯开悟人工智能全球公开赛),OPC创客类项目单独组织评审,不参加区域赛,具体竞赛方案参见《第十七届中国大学生服务外包创新创业大赛参赛手册》。
(二)项目要求
1.参赛项目须真实、健康、合法,无任何违法、不良信息,项目立意应弘扬正能量,践行社会主义核心价值观,不得违背公序良俗,不得侵犯他人知识产权。
2.参赛团队仅限选一个竞赛类别参赛;已获本大赛往届全国赛奖项(包括一、二、三等奖)的项目,不可报名参加本届大赛。
(三)参赛对象
全国高等学校(本科类和高职高专类院校)具有正式学籍的全日制在校学生(含2026年应届毕业生)及毕业不超过5年(2021年后毕业)的大学生。
(四)参赛名额
参赛队伍通过大赛网站,线上统一集中报名。每队队员数量上限5人,指导老师数量上限2人。
A类(企业命题类)每校参赛团队数量不限;
B类(创业实践类)每校限报2队,由学院推选学校评审方式获得名额;
C类(OPC创客类)每校参赛团队数量不限;
D类(人工智能专项赛道暨2026腾讯开悟人工智能全球公开赛)每校参赛团队数量不限。
五、报名方式
1.本届大赛采取网络报名方式,报名时间为2026年2月11日起至2026年3月20日16:00止,参赛团队可通过大赛官方网站进行报名(网址:http://www.fwwb.org.cn/)。
2.提交电子报名表单后的团队,需签署大赛系列文件中《附件3:第十六届中国大学生服务外包创新创业大赛参赛承诺书》,并于3月18日前在工作时间将纸质版文件送至南山书院209办公室(草堂校区)、工科楼613办公室(雁塔校区)。
3.参赛团队需加入我校“西安建大服务外包大赛”QQ群(1群:867721134,2群:567156380),关于本届竞赛的后续资讯将通过QQ群进行通知。
4.更多大赛内容和具体安排参见《第十七届中国大学生服务外包创新创业大赛参赛手册》。
六、其他事项
1.参赛费用说明
(1)本届大赛不收取报名费。
(2)入围区域赛决赛的参赛团队,需按照区域赛组委会要求提交相关费用。参赛费仅用于补贴区域赛的会务组织、比赛场地、专家评审等相关支出。具体缴费方式另行通知。
(3)大赛全国赛决赛不收取任何费用。
(4)比赛期间参赛团队食宿交通等费用,由团队自行负责。
2.信息发布方式
有关大赛工作的重要通知和说明事项,由大赛组委会通过大赛官网、官方微信公众号和官方QQ群统一公告和通知。
七、联系方式
联系人:周老师
联系电话:(029)82203441
电子邮箱:331089432@qq.com
地址:
草堂校区:南山书院209办公室
雁塔校区:工科大楼613办公室
(资源工程学院学生工作与校友办公室)
大赛官网:http://www.fwwb.org.cn/
腾讯开悟人工智能全球公开赛官网:https://tencentarena.com/aiarena/zh/match
微信公众号:fwwbds,腾讯开悟(D类)
大赛QQ群:567156380(西建大参赛学生)
第17届服创大赛(A类)竞赛群:1083174967
第17届服创大赛(B类)竞赛群:1083275158
第17届服创大赛(C类)竞赛群:1032748591
第17届服创大赛(D类)竞赛群:1083198246(西部区域)
各参赛团队请派1名学生代表加群(请勿重复加群!)
资源工程学院
2026年2月27日